| [ 索引号 ] | 11500000009276871K/2024-00152 | [ 发文字号 ] | |
| [ 主题分类 ] | 体育 | [ 体裁分类 ] | 采购与招标 |
| [ 发布机构 ] | 市体育局 | ||
| [ 成文日期 ] | 2024-10-30 | [ 发布日期 ] | 2024-10-30 |
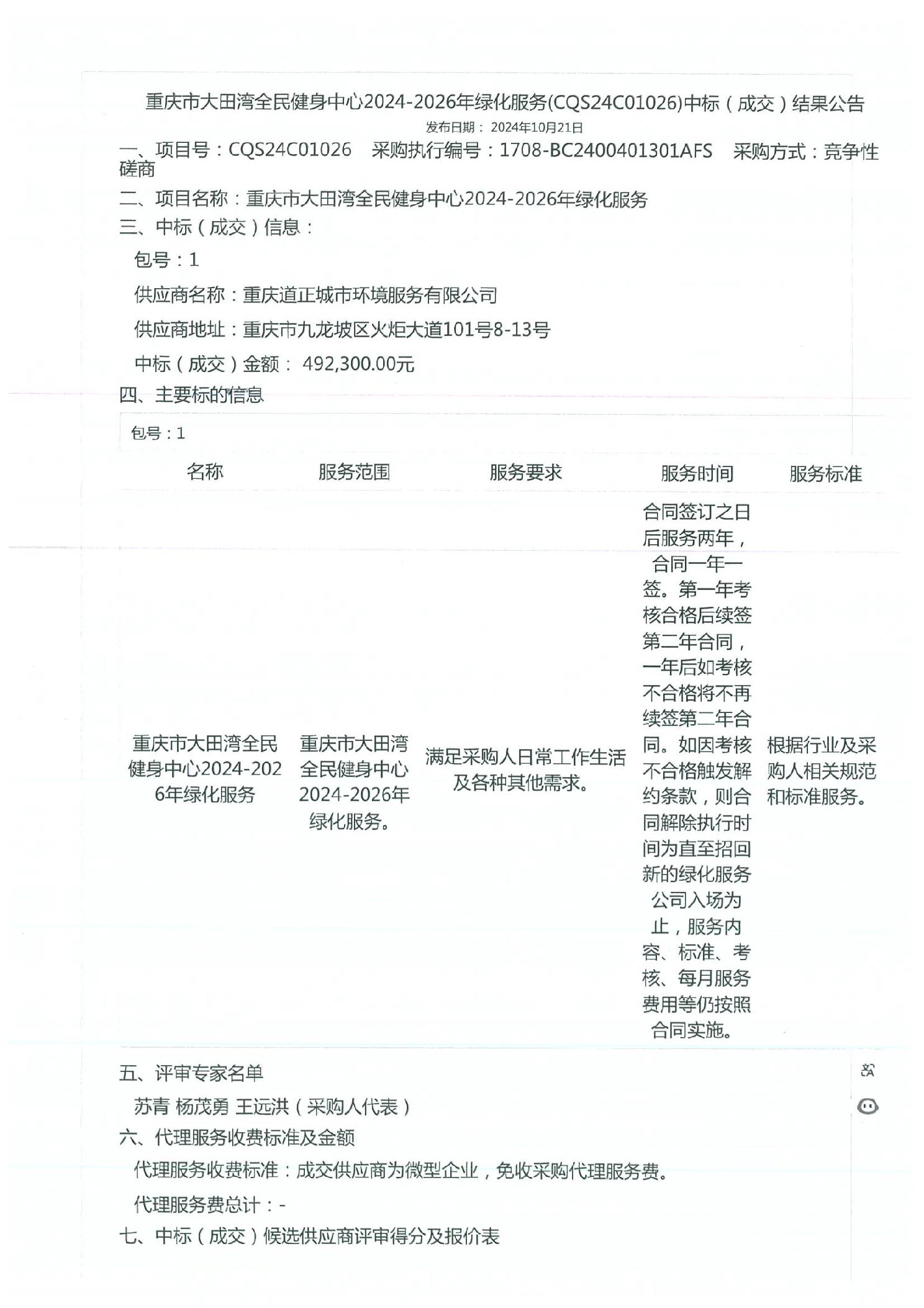
重庆市大田湾全民健身中心2024-2026年绿化项目中标(成交)结果公告


扫一扫在手机打开当前页
国务院部门网站
地方政府网站
市政府部门网站
区(县)政府网站
比分直播即时比分-即時比分球探比分版权所有 比分直播即时比分-即時比分球探比分主办 联系电话:(023)61665100 邮政编码:400015 通信地址:重庆市渝中区两路口体育村33号
ICP备案:渝ICP备2020011968号 国际联网备案:
渝公网安备 50010302003196号 网站标识码:5000000009
